前一陣朋友和我說當初用某型號LDO時,發現輸出異常,仔細閱讀datasheet后,更換輸出電容解決。
LDO的輸出電容對性能至關重要,除了會提高電源抑制比PSRR抑制噪聲外,對環路穩定性也至關重要,電容除了容值參數外還有ESR(Equivalent Series Resistance)等效串聯電阻參數,二者在選型設計時都要仔細考慮。
我們以PMOS LDO為例來仿真下ESR對LDO輸出的影響,LDO輸出電壓為3.2V,輸出電容為2.2uF,ESR是R4我們選取為0.1Ω,負載為50Ω(負載電流為3.2/50=70mA),當開關S1閉合時,負載為R6和R5的并聯,此時負載電流大約是700mA,我們仿真的方法就是改變ESR電阻R4,切換負載電流,觀察輸出電壓的變化。

下圖是R4 ESR取0.1Ω時的輸出結果,黑色曲線是從70mA到700mA反復切換負載電流的電流波形,紅色是輸出電壓波形,可以看到電流變化時,輸出電壓只有微小的波動,整體還是穩定在3.2V。

下圖是把ESR改為0.001Ω后的結果,剛開始輸出是穩定的,一切換負載電流時,輸出就異常。

下圖是把ESR改為100Ω后的結果,剛開始輸出是穩定的,切換負載電流時,輸出也容易出現異常。

總之,LDO的輸出電容對于維持穩壓器的穩定性至關重要,并且必須滿足最小電容和等效串聯電阻 (ESR) 的要求。輸出電容的增加會影響環路穩定性和瞬態響應, 電容的容值和ESR,太大或太小都不行 ,都容易引起環路震蕩。
容-源-電-子-網-為你提供技術支持本文地址:http://m.zskn.com.cn/dz/21/16462034134479.shtml
本文標簽:
猜你感興趣:
FP6601A Type-A HVDCP 控制器與插入/輸出自動檢測
關鍵詞: 所屬欄目:元器件知識
差分晶振的輸出波形解析:三種類型要知道
對于晶振輸出波形,相信有人可能會認為只有兩種波形,即無源晶振輸出波形是正弦波,有源晶振輸出波形是方波,一小部分是正弦波。由于有源晶振中增加了整形電路,輸出為方波,很少使用正弦波。一般采用方波輸出(大部分時候在示波器上看到的是波形很差的正弦波,這是由于示波器的帶寬不夠。
關鍵詞: 所屬欄目:電子基礎
鋰電池充放電管理 (輸入5V輸出1.5V)ZCC5600
關鍵詞: 所屬欄目:電源電路
LDO與DC-DC相比有什么區別
LDO與DC-DC相比有什么區別
首先從效率上說,DC-DC的效率普遍要遠高于LDO,這是其工作原理決定的。
其次,DC-DC有Boost,Buck,Boost/Buck,(有人把Charge Pump也歸為此類)
關鍵詞: 所屬欄目:電源電路
什么是LDO,LDO是什么意思
應當可以這樣理解:DC-DC的意思是直流變(到)直流(不同直流電源值的轉換),只要符合這個定義都可以叫DC-DC轉換器,包括LDO。但是一般的說法是把直流變(到)直流由開關方式實現的器件叫DC-DC。
關鍵詞: 所屬欄目:電源電路
2V升3V芯片,輸入2V輸出3V可達1A
PW5328B是一個恒定頻率, 6引腳 SOT23電流模式升壓轉換器,用于小型低功耗應用。 PW5328B的開關頻率為 1.2MHz,允許使用微小的、低成本的電容器和電感器。內部軟啟動導致小
關鍵詞: 所屬欄目:元器件知識
2V升3.3V芯片,輸出500MA,低功耗10uA解決方案
2V的輸入電壓其實非常少,一般都是鎳氫電池1.2V,干電池1.5V,來給玩具,MCU單片機,模塊啊,等等供電。不過2V的供電電源或者設備確實是不常見的。
一般2V升3.3V,需要升
關鍵詞: 所屬欄目:元器件知識
2V轉5V輸出,2.4V轉5V輸出,DC-DC同步整流升壓電路
PW5100可以適用于2V轉5V和2.4V轉5V的應用電路中,PW5100是一顆DC-DC的同步升壓轉換器芯片。
PW5100特點: 低輸入,寬范圍:0.7V-5V 輸出電壓固定,外圍少:3V,3..3V,5V 輸
關鍵詞: 所屬欄目:元器件知識
鎳氫可充電電池2.4V轉3.3V,2V轉3.3V穩壓供電輸出電路
PW5100可以實現2.4V轉3.3V,2V轉3.3V的穩壓電源電路,輸出電流500MA.靜態電流10uA,SOT23-5封裝。輸出紋波低,輕載性能高(輕載電感推薦6.8UH-10UH).PW5100 是一款高
關鍵詞: 所屬欄目:元器件知識
簡單自制tl494逆變器電路圖50hz輸出,大功率
簡單自制tl494逆變器電路圖50hz輸出,大功率輸出,
逆變器(inverter)是把直流電能(電池、蓄電瓶)轉變成交流電(一般為220v50HZ正弦或方波)。應急電源,一般是把直流
關鍵詞:逆變器穩壓電路 所屬欄目:逆變器電路圖
簡單自制tl494逆變器電路圖50hz輸出,大功率
簡單自制tl494逆變器電路圖50hz輸出,大功率輸出,
逆變器(inverter)是把直流電能(電池、蓄電瓶)轉變成交流電(一般為220v50HZ正弦或方波)。應急電源,一般是把直流
關鍵詞:逆變器穩壓電路 所屬欄目:逆變器電路圖
無輸出變壓器電路制作OCL立體聲功放
省去輸出變壓器的功率放大電路通常稱為OTL電路.其中,OTL為OutputTransformerLess的縮寫.OTL電路為單端推挽式無輸出變壓器功率放大電路.通常采用電源供電,從兩組串聯的輸出中點通過電容耦合輸出信號.OTL電路是一
關鍵詞: 所屬欄目:音頻功放電路
LM4911的OCL輸出耳機放大電路原理圖
LM4911是立體聲耳機放大器采用3.3V電源供電,每個通道能夠輸出40mW連續平均功率帶動16Ω負載,或每個通道輸出25mW連續平均功率帶動32Ω負載。 LM4911可采用單端電容耦合輸出或OCL輸出的結構,有低功耗關斷模
關鍵詞: 所屬欄目:音頻功放電路
基于NE5534射極交叉輸出的前級電路圖
由于以后的耳機放大電路還要用到這個PCB板子,所以首先應該申明,耳機放大器與前級的要求是不一樣的,根據我的理解是:在保證各種失真很小,信噪比很高的情況下,前級需要的頻響是平直的,相位移應該越小越好。
關鍵詞: 所屬欄目:音頻功放電路
電池充電器電路原理圖(最大輸出18V)
電池充電器電路原理圖
這款通用電池充電器具有穩壓輸出電壓,可根據需要進行調節。此外,該電路還具有可調節的恒流充電電路。因此,該電路將與大多數NiCad電池兼容且易于
關鍵詞:穩壓電源充電器電路圖 所屬欄目:電源電路
如何用示波器測量無源晶振的輸出頻率
晶振,是電路中重要的電子元件,控制著系統運行的節拍。晶振有多種類型,無源晶振是其中價格便宜而又應用廣泛的一種。在使用示波器測量無源晶振輸出頻率時,常常會發現晶振
關鍵詞: 所屬欄目:元器件知識
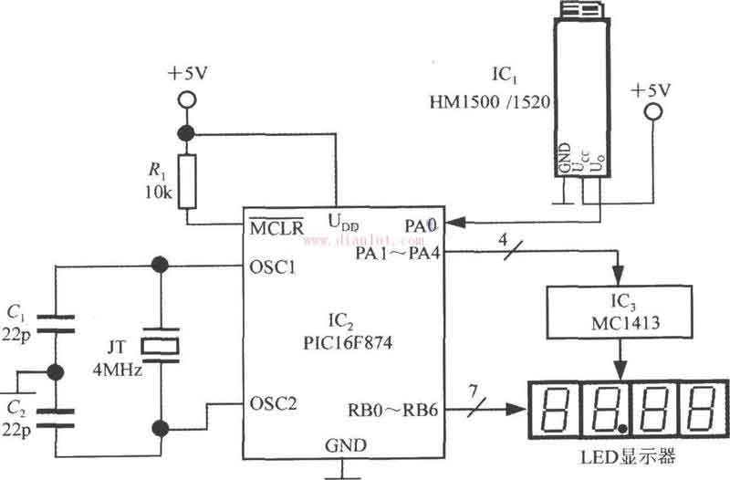
PIC16F874設計的電壓輸出式集成濕度傳感器電路
基于PIC16F874設計的電壓輸出式集成濕度傳感器電路如圖。 該儀表采用+5V電源,配4只共陰極LED數碼管。 電路中共使用了3片IC:IC1為HM1500/1520型濕度傳感器,IC2是由美國微芯片公
關鍵詞: 所屬欄目:傳感器技術
典型霍爾傳感器與MOS連接電路連接輸出接口電路圖
霍爾傳感器是根據霍爾效應制作的一種磁場傳感器。霍爾效應是磁電效應的一種,這一現象是霍爾(A.H.Hall,1855—1938)于1879年在研究金屬的導電機構時發現的。后來發現半導體、導電流體
關鍵詞: 所屬欄目:傳感器技術
基于4CCM的場效應晶體管源極輸出電路圖
場效應晶體管(Field Effect Transistor縮寫(FET))簡稱場效應管。由多數載流子參與導電,也稱為單極型晶體管。它屬于電壓控制型半導體器件。具有輸入電阻高(108~109Ω)、噪聲小、
關鍵詞: 所屬欄目:傳感器技術
輸入阻抗和輸出阻抗介紹
一、輸入阻抗輸入阻抗是指一個電路輸入端的等效阻抗.在輸入端上加上一個電壓源U,測量輸入端的電流I,則輸入阻抗Rin就是U/I.你可以把輸入端想象成一個電阻的兩端,這個電阻的阻值,就是輸入阻抗.
關鍵詞: 所屬欄目:元器件知識